天行集团官网(中国)官方网站
天行集团官网(中国)官方网站
天行集团官网(中国)官方网站
公司简介
发展历程
大事记
企业荣誉
企业资质
天行集团官网(中国)官方网站
项目管理(代建)
工程监理
招标代理
造价咨询
工程咨询
PPP项目咨询
全过程工程咨询
新闻中心
公司新闻
集团资讯
项目资讯
招标信息
招标公告
评标公示
企业文化
党建工作
员工活动
培训信息
推荐导读
招贤纳士
联系我们
新闻中心
Information Center
公司新闻
集团资讯
项目资讯
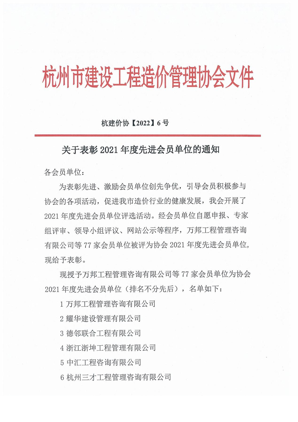
公司取得杭州市建设工程造价管理协会2021年度先进会员单位荣誉称号
发布日期:2022-07-08
近日,杭州市建设工程造价管理协会开展了2021年度先进会员单位评选活动,经会员单位自愿申报、专家组评审、领导小组评议、网站公示等程序,77家会员单位被评为协会2021年度先进会员单位。我公司凭借优异的表现,取得“2021年度先进会员单位”荣誉称号。
此次荣誉的获得,是对公司工程造价咨询专业能力和服务水平的充分肯定,公司全体员工将再接再厉,精益求精,为行业的健康发展贡献自己的力量。
上一篇:
公司取得浙江省信用协会2021年度信用管理示范会员单位荣誉称号
下一篇:
书香寄真情,好书伴成长——记公司爱心捐书活动
好博官网
|
乐竞体育
|
欧洲买球
|
荣耀体育官方网站
|
LETOU(乐投)
|
万搏官方网站
|
万搏在线(中国)唯一官方网站
|
开云集团中国有限公司官网
|
万搏手机版
|